=== 随筆・その他 ===
|
シリーズ医療事故調査制度とその周辺(6)
-厚労省とりまとめ,パラダイムシフトそして医療法改正案へ- |
|
|
病院団体は,最大公約数で合意をすることとし,日本医療法人協会案を骨子とした合意文書を発表した。この合意文書は,当時,厚労省主導で行われていた「医療事故に係る調査の仕組み等のあり方に関する検討部会」(あり方委員会)の流れとはかなり異なるものであった。関係各方面の意見も,「あり方委員会」がとりまとめを行うのは困難であろうとの見解であり,結論は,両論併記になるものと思われていた。2013年(平成25年)4月18日,日本臨床医学リスクマネジメント学会シンポジウム「院内における医療事故への対応」に於いて,筆者が,「日本医療法人協会の基本的な考え方」について発表を行った。このシンポジウムへは当初出席予定であった厚労省が欠席したのである。この頃から,厚労省の動きが変わった。急にとりまとめに動き出したかに見えた。担当である厚労省医政局総務課医療安全推進室長が交替していたのである。
情報収集・情報交換のため,早速,吉岡てつを総務課長,大坪寛子医療安全推進室長(新任)に面会を申し込んだ。面会予定の数日前,南日本新聞(共同通信発の全国の地方紙)に厚労省が医療事故調査制度を取りまとめることに決めたとのリーク記事が出たのである。この時点で,厚労省との面談は対立的なものになるであろうと推察された。
大坪医療安全推進室長を怒鳴った
小田原が厚労省で,医療安全推進室長を怒鳴ったらしいとのうわさが流れた。うわさではなく,これは事実である。同年5月15日,厚労省医政局総務課を訪問,部屋の一角にある面談コーナーで新任の大坪寛子医療安全推進室長と面談を行った。急な会議とのことで,吉岡てつを総務課長は不在。応対したのは大坪寛子室長と女性補佐の2人であった。当方は日野頌三会長,井上清成顧問と筆者の3人である。大坪室長と補佐の態度は,高飛車な,木で鼻をくくるような応対であった。大坪室長は医系技官である。補佐も法令系ではないことがわかった。厚労省の方針は数日前に共同通信によりリークされている。このままでは埒が明かないと判断し,筆者は,方針を変更した。「病院団体合意を無視する気か!」いきなり,部屋中に響き渡るような大声で怒鳴ったのである。そのまま大声でまくしたてた。相手が慌てて困惑しているのが手に取るようにわかった。態度が一変,「大声をださないでください」「まだ,何も決まったわけではありません」「検討会もまだ日程が残っていますので」等々の発言があり,まだ検討過程であり,決まったわけではないという発言で,とりあえず厚労省を辞去した。案の定,怒鳴り続けている間,面談コーナーにはだれも入って来なかった。皆,室長の対応のまずさを冷ややかに見ていたのかもしれない。おそらく,筆者には取扱い注意のシールが貼られたことであろうが,医療安全推進室長の手法にもシールが貼られたことであろう。
実は,もう一回怒鳴っているのである。7月29日,日本医療法人協会会議室でのことである。総務課長が交替し,新任の土生栄二総務課長,大坪寛子医療安全推進室長と意見交換した時である。この時も,大坪寛子医療安全推進室長を怒鳴ったのである。大坪室長は,ただちに応戦しようとした。横で大坪室長に黙るようにと抑えたのが土生総務課長であった。この2回の会議は非常に有意義であった。大坪室長の性格も把握できた。土生栄二総務課長が話の通じる相手であることも分かったのである(誤解なきように追記しておくが,大坪室長と対立し続けたのではない。この後,鹿児島での講演,事前打ち合わせ等良好な関係となったと思う)。
5月15日の大坪寛子医療安全推進室長との面談により,厚労省の方向に一定の感触を得た。やはり想定した通り,大坪室長は強引に,急速にとりまとめに動いてきた。
厚労省とりまとめ(厚労省案)への経緯
2012年(平成24年)2月15日,厚労省は,医療事故に係る調査の仕組み等のあり方に関する検討部会を立ち上げた。この検討部会では,医療事故調査の体制づくりについて議論を進めてきた。同時に日本医療法人協会は,医療界の議論をリードする形で,院内での自律的な原因分析を第一義とする医療事故調査制度を提言。四病院団体協議会案・日本病院団体協議会案として合意を得たことは前回記した通りである。それまで,病院団体の意見の集約を期待するとしてきた厚労省が,担当者が替わった直後の5月29日,突如,強引に「医療事故に係る調査の仕組み等に関する基本的なあり方(案)」を提示し,とりまとめを行ったのである。病院団体合意を全く無視しての暴挙である。同案は「医療事故に係る調査の仕組み等に関する基本的なあり方」として,5月31日公表,医療法改正の項目として浮上してきた。私見であるが,医療法改正が目前に迫る中,厚労省内の功名争いで医療法改正にすべり込ませてきたものと考えている。この先兵となって,強引なとりまとめを行ったのが,新任の大坪寛子医療安全推進室長である。5月29日の第13回検討部会には,全国の医師・医療関係団体から30余りの反対意見が寄せられ,有賀徹委員,中澤堅次委員が頑張ったにもかかわらず,時間を延長して,強引にとりまとめを行ったのである。5月15日の面談で大坪医療安全推進室長の対応を予測していた日本医療法人協会は,直ちに,厚労省案絶対反対,医療法改正絶対反対の狼煙を上げた。同時に,全国の有意の医療関係者の連携を図り,国会議員へのアプローチを開始したのである。
厚労省案は医療関係者の責任追及に直結する危ないものであった。われわれは,WHOドラフトガイドライン準拠,「医療の内」と「医療の外」の切り分けを旗印に運動を展開した。同時に,厚労省案が如何に危ないか,如何に粗雑であるかを講演・著述等あらゆる手段で訴えた。
医療事故に係る調査の仕組み等に関する基本的あり方(厚労省案)
厚労省医療安全推進室が,強引なとりまとめを行った厚労省案に簡単に触れておこう。2013年(平成25年5月29日),「『医療事故に係る調査の仕組み等に関する基本的なあり方』 について」を公表した。厚労省は,このとりまとめを踏まえ,必要な法案の提出など,早期に制度化を図るよう求めると明記している。医療法改正をにらみ,改正医療法に載せることにより実績づくりを図ったことは明白である。
厚労省案の調査の目的には,「原因究明及び再発防止を図り,・・・」とあり,WHOドラフトガイドラインが否定する,相反する二つの機能を目的としている。第2次試案からの流れで考えると,この制度で記載されている「原因究明」は「原因糾明」と同義である。また,調査の対象には,「行った医療」のみでなく,「管理」も含まれている。もっとも問題なのは,「院内調査の実施状況や結果に納得が得られなかった場合など,遺族又は医療機関から調査の申請があったものについて,第三者機関が調査を行う」と明記されていることである。第三者機関と称する人たちが土足で踏み込んでくるのである。第2次試案と本質は変わっていない。
この厚労省案にはポンチ絵(図1)があり,医療機関が上に記載され,第三者機関が下に記載され,いかにも医療機関主体のように記載されている。
これは,「だまし絵」であると全国に発信した。この厚労省ポンチ絵の医療機関と第三者機関の位置を入れ替えたのが図2である。途端に印象が変わってくる。これが本当の姿であり,衣の下の鎧である。要注意案だった。この厚労省ポンチ絵の上下を入れ替えたポンチ絵と前回解説した第2次試案(明白な責任追及型)をポンチ絵にしたものを並べたものが図3である。これを見て読者はどのように思われるだろうか。結局,厚労省案は本質において第2次試案と同じだったのである。詳細については稿を改めたいと思う。
鹿児島発医療事故調査制度を考える運動
「厚労省案反対」「医療法改正反対」の運動を展開した。「風は南から」,実質,鹿児島から発信した運動である。鹿児島1区選出の元法務大臣,保岡興治衆議院議員に厚労省案の欠陥を説明した。なぜ保岡元法務大臣だったのか。①厚労系議員は,数名を除き,既に医療安全推進室の根回しが終わっており,関心も薄く,説明しても無駄であった。②保岡議員が広い意味の死因究明制度に関心が深かったこと。③元法務大臣で,弁護士であった等の理由からである。広い意味の死因究明制度に関心があり,弁護士でもあるので,説明すると厚労省案に欠陥があることを直ちに理解いただけた。2013年(平成25年)9月21日,鹿児島で医療事故調査制度のシンポジウムを開催した。この時,帰鹿中であった保岡議員が飛び入りで参加,厚労省案に欠陥があることを明言した。厚労省案が中途半端で欠陥があると言う点について我々と意見が一致したのである。このことは,シンポジウムに参加していた記者からインターネットニュースを介して全国に拡がって行った。



日本医療法人協会・厚労省・保岡議員による三者会談と医療法改正への同意
同年,11月6日,保岡興治議員の呼びかけで,厚労省,日本医療法人協会に保岡議員を加えて,非公式の三者会談が行われた。日本医療法人協会は医療事故調査制度がセットになった医療法改正に絶対反対で頑張っていた。会談には,日本医療法人協会からは,日野頌三会長と筆者の2人が出席した。議論は白熱した。厚労省側から新しい修正案が提示されたうえ,担当者からはあくまで「再発防止」のための法案作りであり,「責任追及」には結びつけないとの発言を引き出した。厚労省が日本医療法人協会の考え方に,日本医療法人協会も厚労省の立場に理解を示し,あくまでも「再発防止」のみの仕組みであることを確認した。これを受けて,現実的な協調関係の構築をめざし,日本医療法人協会は交渉のテーブルにつくことにしたのである。保岡興治議員の仲介の労により,厚労省と日本医療法人協会との協力体制がスタートしたのである。11月8日の厚労省社会保障審議会医療部会において,日野頌三会長が,以後の密なる連携を前提に,法案制定に一定の理解を示すこととなった。これにより,医療法改正へと進むこととなる。
同年11月30日,厚労省土生栄二総務課長,大坪寛子医療安全推進室長が当院を訪問,同日開催の「医療を守る法律研究会」(於,当院)に参加して,意見交換を行った。12月21日には,鹿児島で大磯義一郎浜松医大教授,大坪寛子医療安全推進室長を招き,医療事故調査制度講演会を開催。全国に発信した。翌,2014年(平成26年)3月8日には,鹿児島県病院厚生年金基金の主催で「医療を守る法律研究会講演会」を開催,大坪寛子医療安全推進室長が「外表異状」を追認,併せて,医療事故調査制度のセンター調査は,「管理者から医療事故として発生報告のあった事例のみが対象」である(センターは医療機関がスイッチを押さない限り動かない)と明示した。医療事故調査制度の根幹をなす重要部分の確約であった。外表異状も医療事故調査制度も鹿児島で進化して行ったと言っても過言ではない。
医療を守る法律研究会講演会と現場の医療を守る会ML
鹿児島市医報第53巻7号に,筆者が,「『現場の医療を守る会』 拡大中」との一文を載せ,「この会が崩壊に向けて転がりつつある医療の救世主となるかもしれない」と予言したが,将に,救世主となった。日本医療法人協会と「現場の医療を守る会」が一体となって発信していったことで,医療事故調査制度は良い制度として着地することとなった。
この「現場の医療を守る会」(代表世話人坂根みち子)は,前述の鹿児島で開催した「医療を守る法律研究会講演会」の後の情報交換会で設立と名称が決まったのである。筆者も世話人として参加することとなった。2014年(平成26年)4月1日,「現場の医療を守る会」が正式に発足,発起人には,医療界のみでなく,国会議員,法律家等67人が名を連ねた(鹿児島市医報第53巻7号)。その後,日本医療法人協会と現場の医療を守る会が車の両輪として,医療事故調査制度のパラダイムシフトをけん引するのである。
おわりに
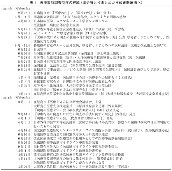
国会審議を経て,2014年(平成26年)6月25日,改正医療法が成立し,医療事故調査制度が「医療安全の仕組み」としてでき上がった。同年4月以降の動きについては,次号に記したいと思う。医療法改正案が国会提出されるまでの医療事故調査制度の動きは,厚労省と日本医療法人協会との全面対決であった(表1)。この間,筆者は厚労省案を批判し,厚労省案の欠陥を開示してきた。しかしながら,この厚労省案が全く評価に値しないものだったわけではない。第3次試案・大綱案と比べれば,事故調査の第一歩を医療機関とした点において,パラダイムシフトしたものではあった。しかしながら,その底流に,第三者機関第一主義が明白であったために徹底的に反対を続けたのである。その後の,「医療事故調査制度の施行に係る検討会」でさらなるパラダイムシフトを経て,今日の制度に至るのであるが,この制度が,2013年(平成25年)5月29日の厚労省案の延長線上にあることには変わりがない。パラダイムシフトを良しとしない人々が存在しているのも事実である。これらの人々による揺り戻しを許さないためにも,この医療事故調査制度をしっかりと医療現場に根付かせていく必要がある。必要なことは,「医法協医療事故調運用ガイドライン」に沿った運用を行っていくことであろう。医療事故発生時の相談は,医療事故調査・支援センターに行うべきではない。医療事故調査・支援センターが報告すべきか否かの相談を受け,報告を促すことは(事実,報告対象外を報告対象と指導している),補助金のために対象事例を増やそうとしている態度とは利益相反行為である。医療事故調査・支援センターは報告事例か否かの判断を行うべきではない。
今回,鹿児島市医師会に,医療事故調査制度サポートセンターが設置された。鹿児島市医師会員にとっては朗報であろう。
*「医療を守る法律研究会」は,大坪室長との面談の後,対厚労省理論武装のために鹿児島市に設立した研究会である。筆者,井上清成弁護士,染川周郎弁護士,山崎祥光医師・弁護士,染川真二弁護士,和田拓郎弁護士等で組織された。同メンバーは,「現場の医療を守る会」発起人となった。


|
|
このサイトの文章、画像などを許可なく保存、転載する事を禁止します。
(C)Kagoshima City Medical Association 2017 |